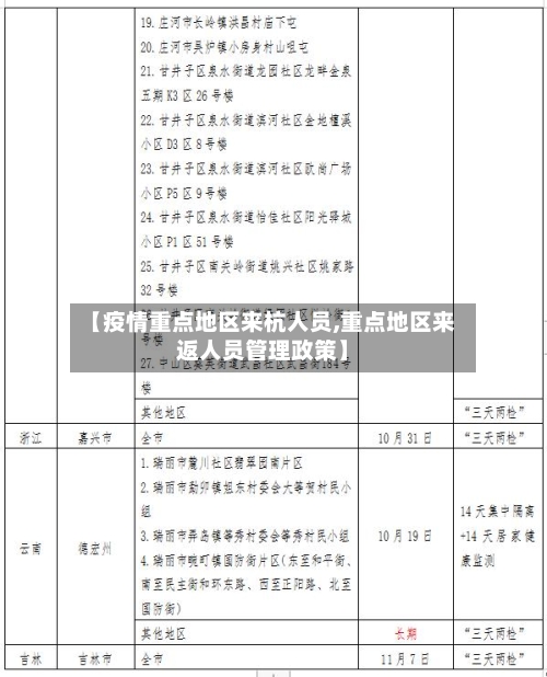
【疫情重点地区来杭人员,重点地区来返人员管理政策】
2月22日重点人员来返上城区请立即主动报备
〖壹〗、月22日,有国内中高风险地区旅居史的重点人员来返上城区需立即主动向当地社区 、单位或入住的酒店、宾馆报告。

〖贰〗、月22日杭州上城区对重点地区来返人员的防控政策为:来自以下重点地区的人员需主动报备 ,有国内中高风险地区旅居史人员暂缓来杭返杭,其他重点地区来返人员务必第一时间向当地社区 、单位或入住的酒店、宾馆报告,并积极配合落实相应管控措施 ,如瞒报、迟报 、谎报将依法追究相关责任。
〖叁〗、所有入杭人员,特别是省外来杭返杭人员,在抵杭前应通过该小程序登记报备 。多种渠道可进入“入杭报备登记”小程序01打开杭州健康码 ,点击“入杭报备登记”进入报备页面。02打开支付宝,搜索“入杭报备 ”,在搜索结果页面点击“入杭报备登记”小程序进入报备页面。
〖肆〗、宁波来杭州上城区的隔离时间需根据具体情况判断 ,不同来源地和行程对应不同健康管理措施,具体如下:来自宁波市镇海区蛟川街道临江小区和宁波阿尔卑斯电子公司的人员若行程日期在11月22日以后,需按“14天集中隔离医学观察+7天居家健康观察”(即“14+7 ”)进行管理 。
2022来返杭州通行规定一览
〖壹〗 、省内低风险返杭:省内低风险地区返杭 ,凭绿码即可通行。杭州市内流动:杭州市各区县(市)之间流动,凭绿码即可通行。
〖贰〗、中高风险地区内来杭返杭人员:实施“14+7”健康管理措施,即先实施14天集中隔离医学观察,继续实施7天居家健康观察 。对全域封闭管理地区、同时空伴随人员 ,参照实施“14+7”健康管理措施。中高风险地区所在镇和街道(非划定区域内)以及公布的划定范围来杭返杭人员:实施“2+14 ”健康管理措施。
〖叁〗 、凭杭州健康码绿码;配合查验行程卡(绿码且不带星号),即可正常通行 。通用注意事项出行前确认要求:务必联系所乘航空公司和杭州萧山世界机场(客服电话:0571-96299)确认最新防疫政策,避免因政策调整影响行程。
〖肆〗、国外来返杭 对入境人员实施“14+7+7”健康管理措施 ,即14天集中隔离医学观察、7天居家健康观察、7天日常健康监测。交通方面 飞机航班:核验浙江健康码绿码及通信行程卡;若目的地或航司要求提供核酸检测报告,需在萧山机场登机前核验48小时内阴性证明 。
〖伍〗 、宁波来返杭州滨江的通行政策为:宁波作为省内低风险地区,来返杭州滨江需出示浙江健康码绿码。具体说明如下:基本通行要求:宁波属于省内低风险地区 ,按照规定,省内低风险地区返滨人员,凭借浙江健康码绿码即可通行。

外来人员返杭州最新政策
【来杭须知】_抵杭前24小时内完成报备_对高中低风险地区来返杭人员实行相应健康管理措施_其他省外来返杭人员应在抵杭后6小时内完成一次“落地检” ,倡导进行3天3检_在杭期间需落实常态化核酸要求(3天一检)来返杭前建议大家提前电话询问一下杭州目的地社区最新防控政策,以免政策变动耽误你行程。
外地来杭州钱塘区的防控规定如下:近期从省外来(返)钱塘人员,建议抵钱塘后24小时内做一次核酸检测 。14天内有中高风险地区旅居史来(返)钱塘人员 ,需务必第一时间向当地村(社区)、单位或入住的酒店、宾馆报告,并积极配合落实相应管控措施。如瞒报 、迟报、谎报将依法追究相关责任。
四批:学龄儿童户籍由他处迁到学区内的祖父母(外祖父母)家 。一表生与二表生的差别在于入学儿童父母在杭州有无房产。二表生关键在于学龄儿童户籍地是祖父母(外祖父母)家。三表生:关键为政策性照顾儿童,具体类别如上述所提及 。
杭州:外来务工人员需先在“杭工e家 ”完成认证,1月26日至30日通过“杭工e家”APP或同程旅行平台抢领资格 ,返岗后于4月6日至26日通过原渠道申请,需上传公共交通返杭凭证(如高铁票、飞机票),每人限领一次。
在杭州 ,对于符合条件的外来务工人员,政府提供了租房补贴政策,以减轻其租房负担。具体补贴标准和申请条件如下:杭州租房补贴标准 家庭1-2人户:补贴标准为每月864元 ,一年补贴合计10368元,比较高可领6年,6年补贴合计共62208元 。
最新进出杭州规定!
铁路出省规定:根据12月12日省内中高风险地区名单 ,来自杭州市萧山区的人员严格限制通过铁路出省。区域降低风险等级后,出行政策将同步调整。杭州市其他县(市 、区)的人员出省须持48小时内核酸检测阴性证明,方可入铁路车站乘车 。
最新进出杭州规定中 ,入杭政策如下:普通人员:外地来杭返杭人员入杭时,需提供48小时核酸检测阴性报告。特殊人员:入境人员:开展“14+7+7”健康管理措施,即先实施14天集中隔离医学观察,继续实施7天居家健康观察 ,再实施7天日常健康监测。
近来(2025年10月11日),浙江省杭州市对外牌车辆(非浙A号牌小客车)的进出存在部分限制,但并非全面禁止 ,其他浙江地区需以当地政策为准。具体限制规则如下:高架/快速路限行限行时间:工作日7:00-10:00、16:00-19:00(法定节假日及星期六日不限行) 。
2022辽宁省来杭州疫情防控要求一览
辽宁来杭州人员需要提供48小时核酸检测阴性报告。中高风险地区内来杭返杭人员:实施“14+7 ”健康管理措施,即先实施14天集中隔离医学观察,继续实施7天居家健康观察。对全域封闭管理地区、同时空伴随人员 ,参照实施“14+7”健康管理措施 。
跨省返杭 无疫情省份来返人员:从没有疫情的省份来返杭州(文中提及的“滨”实际指杭州相关区域,下同)人员,凭杭州健康码绿码 ,配合行程卡查验,可以正常来返。有疫情省份低风险地区来返人员:从有疫情发生省份(浙江省除外)的低风险地区来返人员,须持48小时内核酸检测阴性证明来返。
国外来返杭 对入境人员实施“14+7+7”健康管理措施 ,即14天集中隔离医学观察 、7天居家健康观察、7天日常健康监测 。交通方面 飞机航班:核验浙江健康码绿码及通信行程卡;若目的地或航司要求提供核酸检测报告,需在萧山机场登机前核验48小时内阴性证明。
从有疫情发生省份的低风险地区来杭返杭人员:须持48小时内核酸检测阴性证明方可来杭返杭。若未持有有效证明,可能影响正常通行或需按要求补检 。从中高风险地区来杭返杭人员:划定在中高风险区域内的人员:实行“14+7 ”管理措施,即14天集中隔离医学观察+7天居家健康观察 ,期间需按规定进行核酸检测。
途中防护:全程规范佩戴口罩,减少聚集,保留乘车票据以备查验。返杭政策:出城后返杭需遵守杭州入城政策(如健康码、行程卡 、核酸检测等) ,建议同步了解 。